
大会现场
7月16-18日,2019年度智慧医院评价系列标准宣贯解读会在内蒙古赤峰召开第三场。本场会议依旧备受关注,吸引到业内1500余人参会,聚焦智慧医院的建设标准和路径。

叶全富所长致辞
国家卫生健康委员会医院管理研究所信息标准部主任舒婷主持会议开幕式。国家卫生健康委员会医院管理研究所所长叶全富在开幕致辞中讲到:“ 当前我国医疗服务正处于从信息化向智慧化过渡的关键时刻,未来将不断完善医疗临床、患者服务、医院管理三位一体的整体医院建设标准要求,推动医院运用智能化、信息化手段提高医疗质量管理水平。”

李大川处长致辞
国家卫生健康委员会医政医管局医疗与护理处处长李大川致辞指出,智慧医院建设工作是以信息化为基础的。2016年,国家提出要坚持以健康为中心,同时提到落实分级诊疗制度、公立医院综合监管,这些都离不开信息化的支撑。2018年,国家医政医管局印发文件要求,到2019年,辖区内所有三级医院要达到电子病历应用水平分级评价3级以上;到2020年,达到4级以上。李大川处长表示,近年来,电子病历分级评价工作、医院信息化建设和医院智慧化方面都有很大提升,但离要求还有很大差距。

大会现场
众阳健康科技集团作为本次大会的支持单位之一,携智慧医院建设的成果和理念,及以电子病历为核心的整体医院信息化建设解决方案亮相大会。
专家权威解读智慧医院最新政策

刘海一主任演讲
清华大学长庚医院信息中心主任刘海一讲解《医院智慧服务分级评估标准体系》具体要求。他强调,医院智慧服务评估标准(4S标准)不等同于智慧医院的评价标准,只是智慧医院标准体系中的一部分,侧重点是患者服务,电子病历分级评价标准同样是智慧医院的一部分,侧重点是医疗信息。他指出,智慧医院还有一部分内容是医院运营信息管理,即对医疗质量、人财物、后勤保障管理的信息支持,相关标准正在制定中。他讲到,“智慧医院的目标很明确,通过信息化手段提升医院服务质量与管理水平,而不是为了信息化而信息化。”
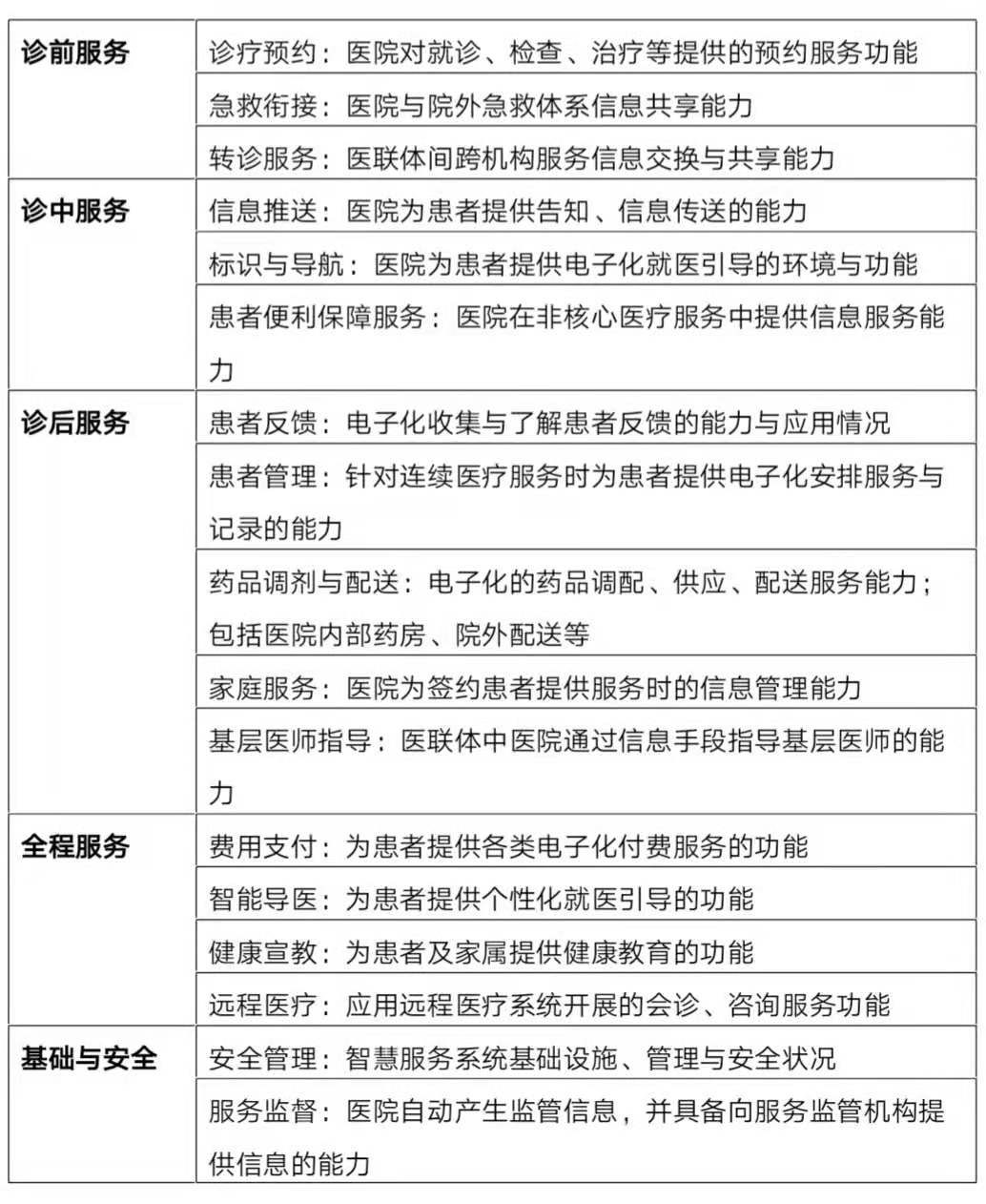
刘海一主任介绍,医院智慧服务评估内容分为5大类,17个项目:

刘海一主任最后总结到,患者服务系统的主要功能是为患者提供就医所需的医疗之外的服务,大大改善患者就医的感受,提升医疗服务效果,同时,智慧服务分级评价体系选择系统的重点功能进行评价。患者服务系统需要电子病历系统提供密切信息共享才能实现所需功能。

舒婷主任演讲
国家卫生健康委员会医院管理研究所信息标准部主任舒婷在《智慧医院建设相关政策解读》中介绍,我国智慧医院建设标准框架为“三加一”,即,智慧医疗、智慧管理、智慧服务和数据安全基础。
舒婷主任讲到推广国产行业标准的意义:1、全面评估各医疗机构现阶段电子病历系统应用所达到的水平,建立适合我国国情的电子病历系统应用水平评估和持续改进体系;2、使医疗机构明确电子病历系统各发展阶段应当实现的功能;3、引导电子病历系统开发厂商的系统开发朝着功能实用、信息共享、更趋向智能化方向发展,使之成为医院提升医疗质量与安全的有力工具。
她强调,医院参与国外的电子病历等级评审除了费用高昂,还存在数据安全隐患。国产的标准不仅是免费的,而且紧随国家要求,同时可以保障数据的安全性。因此,她呼吁大家能够关注自己国家发布的行业标准。
众阳健康助力建设以电子病历为核心的数据驱动型智慧医院
众阳健康建设的智慧医院是依托一体化建设模式,以电子病历为核心,由数据来驱动,为医院管理者、医护人员和患者提供完整服务体系的系统,从患者体验到医院管理,再到医院最重要的医疗质量控制,都是在智慧医院的建设范围内。同时,围绕“以患者为中心”的理念,构建患者智能服务体系,从为患者提供优质服务角度思考问题。
电子病历系统是智慧医院建设的重要一环。众阳健康的电子病历系统建设,基于众阳一体化产品体系,数据高度共享,系统无缝贴合。在2011-2018年度电子病历系统评审高级别医院的通过名单中,山东省平阴县人民医院、山东省曹县人民医院、广东省江门市妇幼保健院、黑龙江省牡丹江市肿瘤医院、安徽省东至县人民医院、山东省莒县人民医院、安徽省界首市人民医院、黑龙江省肇东市人民医院、山东省成武县人民医院等多家众阳健康合作伙伴榜上有名。

刘松涛主任演讲
位于中国最东北端的黑龙江省肇东市人民医院日前通过了2018年度电子病历应用水平五级评审。肇东市人民医院院长助理、医务部主任刘松涛在大会上做《数据驱动型智慧医院建设实践》分享。2016年,肇东市人民医院迁入新址,信息化建设也开始起步并迅速发展,开启了健康医疗服务的新起点。肇东市人民医院的智慧医院是基于一体化数字医院的基础上,以病人为中心、以数据为驱动、以消息为载体来建设,为医生提供助手,为患者提供导医,为管理者提供秘书。
刘主任详细介绍到:智慧秘书,智慧医院就是给每个医生配备智能化助手,在医疗过程中提醒医生风险和更优化的医疗方案;智慧管家,基于大数据,对医疗人员需求实现自动测算、护理人员实现自动调配、对预算实现全面监控、项目成本、病种成本进行核算、对设备实现闭环效益分析;智慧客服,打破院内院外的界限,医院内精准导航,院外实现远程看护、诊疗,让患者足不出户也能感受到医护在身边。
在二十余年的发展过程中,众阳健康不断创新和超越,在医院信息化建设中融入了互联网、人工智能、大数据等技术,促进了合作伙伴智慧医院的建设。未来,众阳健康将持续创新,促进健康医疗信息化的发展。
(撰稿:韦伟 图片:曹鑫)

众阳健康科技集团始建于1998年,是以医疗卫生信息化为主要业务领域的软件企业。面向医院,以全面系统的患者信息管理为核心,打造智慧型医院;面向健康,以全面系统的居民健康信息管理为核心,打造智慧健康。